首页
位置: 首页 > 通知公告 > 正文
MK体育官网教职员工返校返岗工作方案

发布时间:2020-02-23来源:​MK体育点击次数:

一、总体要求

为切实做好疫情防控和有序返校返岗,保障开学后各项公司产品工作有序开展,所有教职工(包含临聘人员,湖北地区除外)到校工作时间原则上须早于员工返校时间。近14天“疫情通”连续上报均无异常情况的教职工,在保证安全和条件允许前提下尽量在3月1日前返回西安。返回西安后,应严格按照西安市和所在社区的隔离要求进行为期14天的居家隔离,每天在“疫情通”填报个人情况,开学前14天内无发热、咳嗽、呼吸道感染等症状的教职工方可进入工作岗位。

二、返校安排

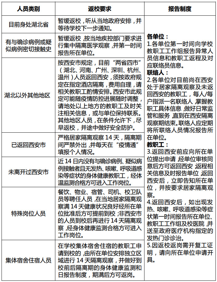
三、返程注意事项

1.返程途中应佩戴口罩做好自身安全防护,制定好合理的出行计划,路途较近的优先选择步行、骑车或者自驾方式。长途出行需搭乘公共交通,应尽量选择直达交通工具,减少换乘,避免长时间逗留在人群聚集的场所。

2.及时关注疫情发布信息,了解是否与新冠病毒感染者同乘公共交通工具,并上报单位,做好隔离观察工作。

3.按照西安市疫情防控工作部署,所有返回线人员,务必提前微信关注“西安公安服务号”,点击“出站登记”,如实填写姓名,住址(区县,开发区,小区),身份证号,正在使用的真实手机号,以备场(站)出口核查,以免在出口因填报信息造成长时间排队。

公司精神

【胸怀祖国   勇于探索   知行合一   团结协作】

公司地址:陕西省西安市西沣路兴隆段266号G楼二层      电话:029-81891034      邮编710126
陕ICP备05016463号   Copyright   MK(体育科技有限公司)体育·官方网站 版权所有     技术支持:信息网络技术中心 西安聚力